Shahrzad Jafari Logo
OFF-APP Cover
UX/UI Design · E-Commerce · Design Thinking

OFF-APP

A full-service online shopping app designed from the ground up using Design Thinking — 150+ screens, light & dark mode, built and shipped.

Role UX/UI Designer
Timeline 6 months
Team Data Analyst · Content Strategist · Product Owner · Developer
Tools
Figma Design Thinking User Research Usability Testing Benchmarking Design System SurveyMonkey
150+
Screens designed
3
Design sprint rounds
25
Users per sprint test
00

Project at a Glance

Product
🛍
Full-Service Shopping App
End-to-end e-commerce experience built from zero — research, design system, prototypes, and live MVP delivery.
Focus 1
🧭
Simplified Shopping Journey
Reduced friction across browse, search, cart, and checkout — designed for speed and clarity.
Focus 2
🎁
Custom Pack Builder
Enabled product customization and bundle creation — a key differentiator validated in user testing.
Focus 3
🔍
Product Request Feature
Supported access to rare or unavailable items — surfaced high interest in sprint 2 usability tests.

Design Thinking Phases

A
Define
Personas, user needs, competitor benchmarking and market gap analysis.
B
Ideate
Brainstorming sessions, user flows, and product request mapping.
C
Prototype
Lo-fi → hi-fi, colour palette, typography, component library.
D
Build
MVP delivery with developers. All components integrated and launched.
E
Analyse
3 design sprint rounds. Usability testing + GA4 over 3 months.
A

Define Phase

Conducted qualitative and quantitative research with 25 users via SurveyMonkey and in-person interviews to map motivations, pain points, and shopping habits.

Competitor benchmarking across existing Iranian shopping apps identified opportunity gaps in customization and rare product access.

Key findings

Ease of use was the top priority across all user segments
Customization and bundle creation were unmet needs
Meaningful engagement features drove repeat usage
Persona and user needs
B

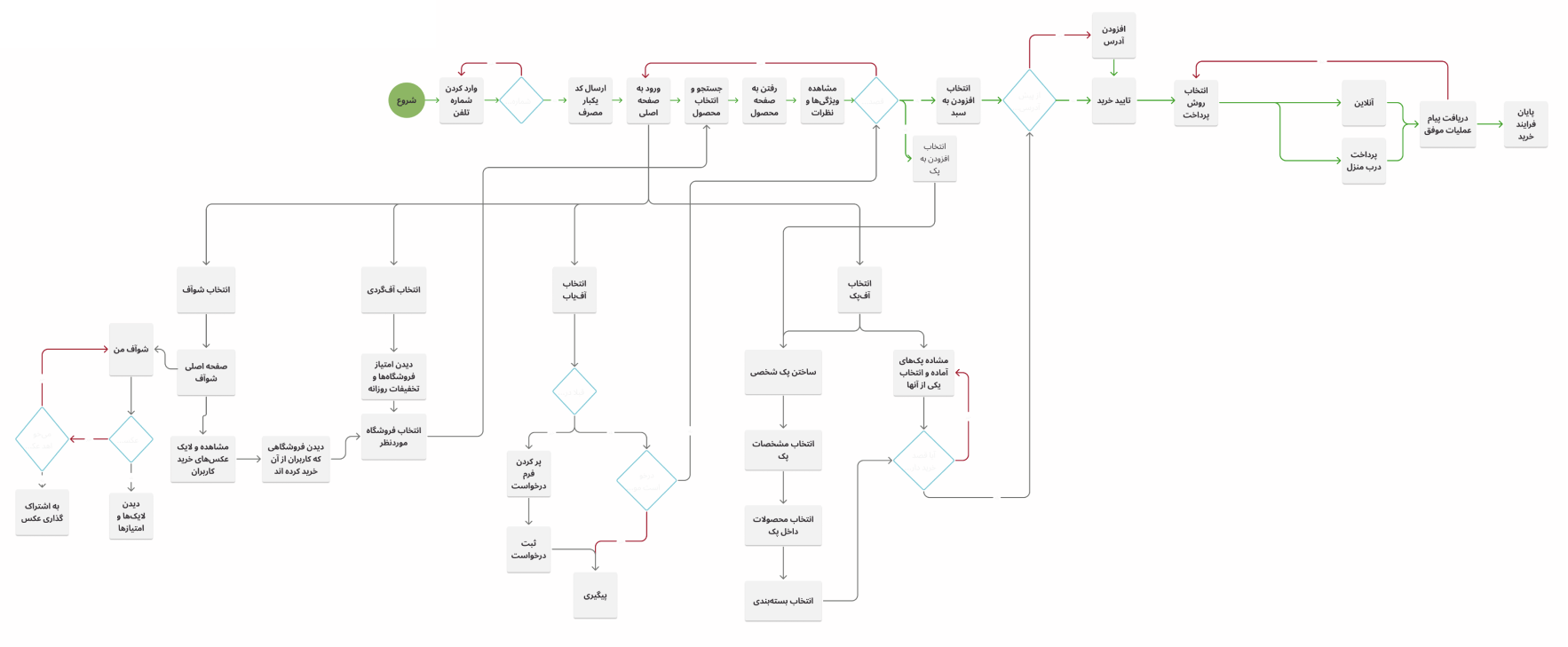
Ideate Phase

Brainstorming sessions generated innovative solutions across three core experience pillars, then collapsed into prioritized user flows.

Pillar 1
🛒
Shopping Flow
Simplified browse-to-checkout with smart filtering, quick add, and a minimal cart flow.
Pillar 2
📦
Custom Pack Builder
Users can mix and bundle products into personalized packs — key differentiator validated in research.
Pillar 3
📝
Product Requests
Allows users to request rare or currently unavailable items — turning demand into direct sourcing signal.
Brainstorm sessions
User flows ideation
Product request flows
C

Prototype Phase

🖊
Lo-Fidelity Wireframes Rapid paper and digital sketches to validate layout logic and navigation hierarchy before investment in visual design.
🎨
Colour Palette & Typography Built a considered visual language — light & dark mode support designed in from the start.
🧩
Component Library Scalable design system covering 150+ screens — buttons, cards, navigation, forms, and product modules.
📱
Hi-Fidelity Interactive Prototype Full Figma prototype ready for developer handoff and usability testing.
150+ Screens Light & Dark Mode Figma Component Library Interactive Prototype Developer Handoff Ready
Lo-fi wireframes
Hi-fi prototype
Design system colours
Component library
Component library detail
D

Build Phase

Worked directly with developers to ensure design intent translated accurately into the live product — all components integrated, tested, and shipped as MVP.

Maintained design system consistency throughout handoff, resolving edge cases as they emerged during implementation.

From 150 Figma screens to a live product — shipped with developers in one MVP cycle.
Live build screens
E

Analysis & Sprint Testing

3 design sprint rounds over 3 months in an agile rhythm — 20–25 users per sprint via usertesting platform and GA4.

Sprint 01
Core navigation flow validation
Browse and search usability
Cart and checkout friction audit
Sprint 02
Custom pack builder testing
Product request feature validation
High interest confirmed in both features
Sprint 03
Engagement and repeat-use patterns
Browsing experience refinement
Alignment between design & expectations ✓
🎁
Custom Pack Feature: Successful Adoption Users successfully built personalized packs — key differentiator proved its value in real usage.
📝
Product Request: High Interest Strong engagement with rare-item request functionality — confirmed a real unmet market need.
🧭
Navigation & Browsing: Positive Engagement Users responded well to the simplified browsing flow — low drop-off across key screens.
Usability testing sprint
Usability test results
Analytics dashboard

Future Opportunities

📲
Social Sharing
Let users share curated packs and wishlists — turning shoppers into advocates.
Product Discovery
Personalized recommendation engine based on browsing history and pack preferences.
🏆
Loyalty Engagement
Points, milestones, and rewards tied to custom pack creation and product requests.
OFF-APP full case study
"
Great product design isn't built once — it's refined sprint by sprint, user by user.
🔬
Research-driven UX decision-making — every feature traced back to a validated user need before a pixel was placed
🧩
Complex interface structuring at scale — 150+ screens with a consistent, scalable component design system
🎁
Personalization-oriented product thinking — custom packs and product requests turned user desires into shipped features